网站首页
公司概况
公司简介
资质荣誉
业务范围
安全评价
安全技术咨询
职业卫生
第三方检测
其它技术服务
新闻动态
政策法规
信息公示
安全评价
职业卫生
机构信息
企业文化
联系我们
当前位置:
信息公示
>>
安全评价
>> 浏览文章
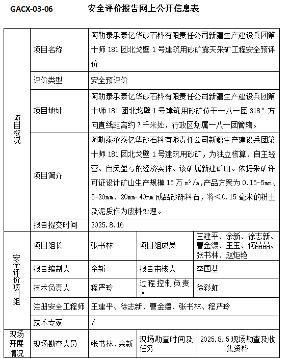
阿勒泰承泰亿华砂石料有限责任公司新疆生产建设兵团第十师181团北戈壁1号建筑用砂矿露天采矿工程安全预评价
发布时间:2026年01月23日       浏览量:
 返回列表
上一篇
鄯善鹏磊矿业有限公司新疆鄯善县阿其克北(冶金溶剂用)石灰岩矿露天采矿工程 安全设施验收评价报告
下一篇
没有了