网站首页
公司概况
公司简介
资质荣誉
业务范围
安全评价
安全技术咨询
职业卫生
第三方检测
其它技术服务
新闻动态
政策法规
信息公示
安全评价
职业卫生
机构信息
企业文化
联系我们
当前位置:
信息公示
>>
安全评价
>> 浏览文章
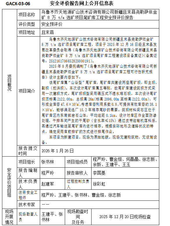
乌鲁木齐天地源矿山技术咨询有限公司新疆且末县尧勒萨依金矿 8 万 t/a 选矿项目尾矿库工程安全预评价报告
发布时间:2026年04月01日       浏览量:
 返回列表
上一篇
新疆蓝景能源有限公司且末县巴什干克Ⅰ号矿段60万吨/年尾矿库建设项目安全预评价报告
下一篇
新疆硝石钾肥有限公司新疆鄯善县库姆塔格钠硝石矿C区 露天采矿工程安全预评价